Have you ever wondered how companies make sure their products or systems don’t shatter the rules? That’s where Compliance testing is like the last check of the rulebook.
Compliance testing acts as the final safeguard, ensuring your product not only works but also meets the legal, security, and accessibility standards that protect businesses from costly risk. This procedure is all about making sure that everything follows the correct rules or industry standards, whether it's making sure that an app keeps your data safe under laws like GDPR or making sure that new software satisfies safety standards.
Keeping things safe, equitable, and reliable is more important than just checking boxes. Here are some reasons why creating safe and reliable digital products requires compliance testing.
Let's explore what compliance testing is, the requirements you must be aware of, how QA teams approach it, and how it could prevent some quite serious circumstances.
What is Compliance testing in web applications?
Compliance testing is the process of verifying that a web application complies with industry rules, external laws, internal security guidelines, and accessibility standards
It verifies that your application:
- Protects personal data under regulations like GDPR/CCPA.
- Validates accessibility for users with disabilities (WCAG).
- Prevents security risks by addressing known vulnerabilities.
- Aligns with regional laws (e.g., EU Cookie Law)..
QA teams do this important testing to ensure functional, security, and performance testing to make sure nothing is overlooked before a product launches.
Types of Compliance standards you should know
Every industry and location has different requirements for compliance. These are a few of the more popular ones:
- GDPR (General Data Protection Regulation): EU law governs the processing of personal information for EU citizens.Avoids heavy fines in the EU (up to 4% of global turnover) for mishandling personal data. Read More
- CCPA (California Consumer Privacy Act): California law giving consumers rights over personal data collection and usage. Read More
- PCI-DSS (Payment Card Industry Data Security Standard): Safeguards credit card data, preventing breach costs and customer churn.. Read More
- HIPAA (Health Insurance Portability and Accountability Act): Regulates healthcare data in the United States. Read More
- WCAG (Web Content Accessibility Guidelines): Ensures digital content is accessible to individuals with disabilities. Read More
- SOX (Sarbanes-Oxley Act): Enforces financial data transparency, protecting against fraud and legal penalties.
- ISO 27001: Globally recognised information security framework that enhances credibility and client confidence. Read More
Key areas QA teams cover in Compliance testing
QA teams should mainly focus on applications that don't expose the business to legal or compliance risks.
Key focus areas include:
- Data privacy: Verifying sensitive user data is encrypted and never exposed.
- Consent management: Making sure user consent is properly obtained and recorded (e.g., cookie banners).
- Access controls: Verifying that only authorised users can access restricted features or data.
- Audit trails: Checking that system logs record all relevant actions for traceability.
- Accessibility: Confirming the application is usable for disabled users.
- Localisation compliance: Ensures adherence to regional laws (e.g., EU, U.S., APAC).
By integrating these tests at an early stage of development, QA prevents major issues from making it into production.

Tools for Compliance testing
In the market, there are many tools available that can be used for compliance Testing.
Some popular tools used by QA teams include:
- Accessibility: Axe DevTools, WAVE, Screen Readers, Keyboard Navigation.
- Security & privacy: OWASP ZAP (security), Postman (API security headers), Cookiebot (consent).
- Performance & SEO: Google Lighthouse (accessibility, performance, SEO compliance).
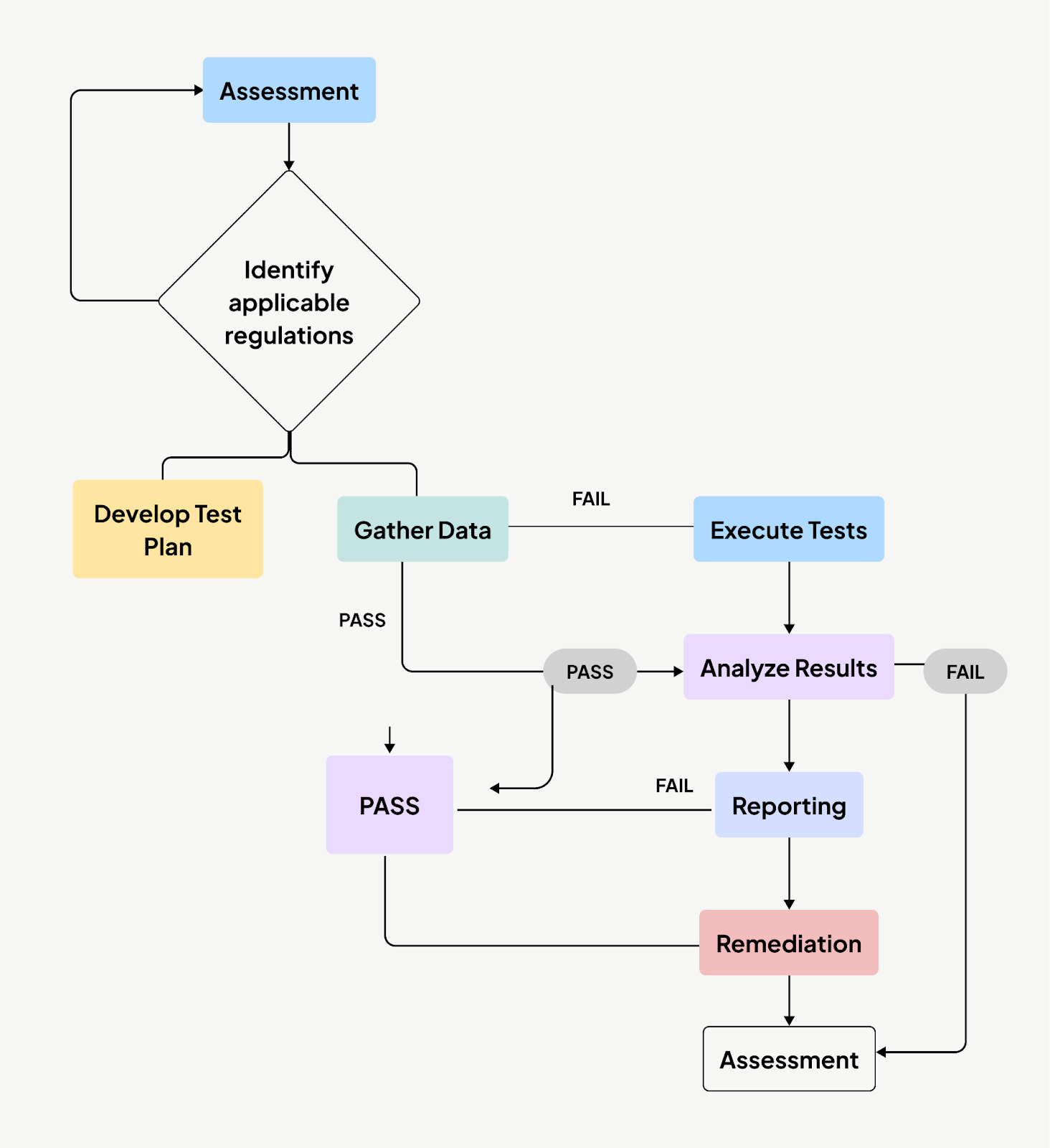
QA workflow

Real-world examples of Compliance testing in action
Here are a few examples of how compliance-focused testing can be done and has saved companies from major trouble:
1. Accessibility Compliance (WCAG 2.1)
Test case:
- Test: Verify that images on the homepage have alternative text (alt attribute).
- Steps:
- Use a tool like Axe DevTools, WAVE, or Lighthouse.
Observation: Images have alt text.
Risk: Missing alt text can lead to non-compliance, accessibility lawsuits, and the exclusion of users
2. GDPR and Cookie Consent Compliance
Test case:
- Test: Verify that the site presents a cookie consent banner on the first visit.
- Steps:
- Open the website in incognito mode.
- Observe whether any tracking cookies (e.g., Google Analytics) are set before the user accepts consent.
Observation:
- A cookie banner appears at the bottom of the screen.
- Use the browser DevTools > Application tab > Cookies to check if third-party cookies are dropped before consent is given.
Bug:
- If Google Analytics cookies (like _ga) are placed on a user’s device before they click “Accept,” it goes against GDPR rules.
Risk: GDPR violation with potential fines up to €20M.
Screenshot:

3. Privacy Policy & Form Data Handling
Test case:
- Test: Verify if the forms (e.g., newsletter signup or contact form) link to the Privacy Policy and collect only necessary data.
- Steps:
- Go to Get Involved.
- Fill and submit a form.
Observation:
- Check if there’s a visible privacy notice or checkbox indicating user consent.
- Use browser DevTools > Network to confirm that submitted data is encrypted (HTTPS) and goes to the right domain.
Bug:
- Form lacks an explicit consent checkbox.
- No immediate privacy policy link near the form.
Risk: The absence of a consent checkbox and policy link can lead to data misuse, potential lawsuits, and loss of user trust.
4. Keyboard Navigation and Screen Reader Support
Test case:
- Test: Verify that users can navigate menus and buttons using just the keyboard.
- Steps:
- Use Tab/Shift+Tab to move through menus and buttons.
- Observe if focus states are visible.
Observation:
- Tab navigation works with elements like buttons and links.
Risk: Ineffective navigation may result in accessibility violations and exclude users with disabilities.

5. Security Headers & HTTPS
Test case:
- Test: Verify that the website uses HTTPS and includes security headers.
- Steps:
- Use tools like SecurityHeaders.com or SSL Labs.
Observation:
- Site uses HTTPS.
Risk: The absence of security headers may expose the application to vulnerabilities, including XSS and man-in-the-middle attacks
Screenshot:

6. Language Declaration & HTML Validation
Test case:
- Test: Verify that the correct language is declared in the HTML tag.
- Steps:
- View page source and check for <html lang="en">.
Observation:
- Language is properly declared — good for screen readers and SEO.
Risk: Missing Language attributes can lead to poor SEO and screen reader misinterpretation
Screenshot:

Best practices for Compliance testing
These are best practices if you want to make compliance testing an efficient part of the QA process.
- Start testing for compliance at the very beginning of the development cycle.
- Use tools to quickly catch high-risk issues.
- Use checklists (GDPR, WCAG, PCI-DSS, HIPAA) to guide testing.
- QA should collaborate closely with legal teams, product owners, and developers.
- Stay Updated: Compliance rules are always changing, so stay up to date or participate in pertinent forums.
- Maintain Records: Keep Documents Up to date. For upcoming audits, preserve thorough logs, reports, and screenshots of test results.
Conclusion
In today’s digital economy, compliance is not optional — it’s a competitive advantage.
Products that prioritise compliance:
- Win user trust.
- Reduce legal and financial risks.
- Stay resilient and future-proof.
Compliance is ultimately about trust. User data is extremely valuable in today's world, and people are concerned about how their personal information is handled.
Compliance testing is crucial for this reason: it protects your platform from potential legal problems and ensures that users can trust it.
Make compliance testing an integral part of your QA strategy, and you’re not just following rules; you’re building trust and protecting your business.
